口子窖净利大幅下滑,企业自救难阻黑天鹅事件冲击
口子窖业绩出现重大下滑,尽管采取多种自救措施,但仍未能阻止净利润的大幅下降,遭遇“黑天鹅”事件,需要深入分析其原因并寻求解决方案,以扭转业绩颓势。
2026年伊始,白酒行业就迎来了第一只“黑天鹅”。近日,口子窖发布了白酒行业2025年度业绩预告。数据显示,公司2025年归母净利润预计同比下滑50%至60%,创下2015年上市以来最大跌幅。
作为徽酒阵营的核心玩家,口子窖的业绩承压不仅是自身经营问题的集中暴露,更成为区域酒企在行业深度调整期的生存缩影。实际上,在行业调整期到来之际,这家老牌酒企已启动系列自救动作,只是2025年交上的这份业绩答卷表明,转型之路仍布满未知。
图片来源:口子窖官网
01 艰难时刻
口子窖的2025年,在寒冬中收尾。
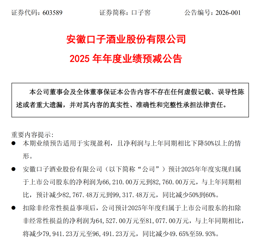
根据公告,口子窖预计全年归母净利润为6.62亿元至8.28亿元,同比减少50%到60%;预计扣非后归母净利润为6.45亿元至8.11亿元,同比减少49.65%至59.93%。
图片来源:口子窖2025财报预告公告截图
业绩预告净利润“大跳水”,将公司面临的现实压力清晰地摆上了台面。根据2025年三季报,该公司前三季度实现营收31.74亿元,同比下滑27.24%,实现净利润7.42亿元,同比下降43.39%,按此数据测算,第四季度口子窖归母净利润区间为-0.8亿元至0.86亿元,不仅盈利能力近乎停滞,更可能面临上市以来首次单季度亏损。
这是白酒行业首份业绩预告,也被业内视为白酒板块的第一只“黑天鹅”。回顾2025年8月以来,有19家券商对口子窖全年净利润做出预测。除华创证券外,其余券商预测区间为8.36亿-13.37亿元,预测均值约10.81亿元,同比下降34.71%。 而口子窖披露的实际预告下限,已低于分析师的预测区间。
对于业绩跳水,口子窖表示,主要系白酒行业市场分化与渠道变革加剧,叠加需求下行及政策变化影响,核心利润来源高端窖产品销量大幅下滑,导致营业收入减少,同时为保证公司运营及市场持续投入,管理费用、销售费用下降幅度均小于营业收入下降幅度,致利润总额下降幅度较大。
财报数据显示,2025年前三季度,口子窖高档白酒实现收入29.61亿元,同比大幅下降27.98%。而同期,低档白酒收入为1.14亿元,同比增加25.09%;中档白酒收入4130.47万元,同比减少15.38%。整体看,在行业高端消费普遍收缩、全国性名酒不断下沉挤压的背景下,区域酒企的高端产品线承受着巨大压力。
图片来源:口子窖2025前三季度财报截图
值得一提的是,在业绩持续承压的背景下,实控人刘安省于2025年8月完成减持1000万股,合计套现3.3亿元。
酒类分析师肖竹青指出,口子窖销量下降的根本原因在于其传统的“盘中盘”营销模式已经过时。这种模式通过包场、终端拦截来产生销售,但在当前白酒行业环境下已经行不通了。同时,口子窖高档白酒的下滑并非周期性波动,而是结构性衰退的起点。在安徽省内,口子窖的品牌认知高度绑定“百元级大众酒”,缺乏向高端市场拉升的心智基础。
酒讯就业绩表现及战略布局等方面询问口子窖方面,截至发稿,对方暂未回复。
02 自救药方
身处竞争激烈的徽酒腹地,口子窖在长期与省内同行的渠道争夺中,磨炼出一身本领。然而,当行业调整期来临,全行业都在转型求变时,口子窖也不得不直面自身的发展瓶颈,开始寻求新增量。
2025年,口子窖开新店、推新品、加码新渠道,为自己开了一张又一张“药方”,试图拓展新消费圈层,重塑品牌形象。
与消费者对话,是2025年酒业营销的关键词之一,为此,口子窖在线上营销上做出了诸多改变。9月底,口子窖电商第三届窖友开展,不再局限于品牌自娱,而是携手“抖音商城超级品牌日”与“京东超市品牌日”,打造了一系列融合文化和消费的新活动。如在抖音的中秋御宴直播盛宴,在京东的微综《寻香古窖》。
图片来源:口子窖公众号
这些努力取得了一些成效:“京东超市品牌日”期间,品牌成交金额同比增速630%+,领跑白酒中秋旺季动销。抖音超品期间,口子窖官旗跻身抖音白酒类目店铺榜top2,期间成交金额同比增长411%+。
在线上集中营销之外,是线下开拓场景。2025年7月,位于濉溪酿酒遗址博物馆旁的“口子窖东关打酒铺”开业,旨在将酒文化与地方运河文化相结合。然而,这家店铺更多承载着文化展示功能,交互性与商业转化有限。
更具突破性的尝试出现在12月,口子窖在安徽淮北的首家口子酒坊开业,售卖多档散装口子酒。根据口子窖的说法,这是口子窖深耕社区消费场景的重要一步,未来口子窖将持续推进口子酒坊布局。
图片来源:口子窖公众号
与此同时,产品线的调整也在同步进行。 继年初推出定位100-300元价格带的“兼7”之后,中秋节前夕,口子窖又针对电商渠道推出了“古窖元明清”系列,同样锚定这一核心价格带。此外,口子窖还计划推出35度以下的轻白酒、果味白酒等创新产品,意在迎合年轻消费者与轻松饮酒场景的需求,这与茅台、五粮液等行业龙头的布局方向一致。
然而,这些调整动作在短期内尚难显现成效。上半年财报数据显示,其高档、中档白酒收入仍处于同比下滑通道。毕竟,高端产品的品牌重塑非一日之功,而散酒业态也好,大众价格带新品也好,能否在现有品牌力支撑下成功跑通,仍是未知数。
肖竹青认为,口子窖面临的是旧模式红利耗尽,叠加新消费语境脱节的综合性危机,需要进行根本性的渠道改革和品牌重塑。
03 突围空间
口子窖的自救努力,折射出区域酒企在行业深度调整期的普遍焦虑与探索。但距离真正扭转颓势,显然还有很长的路要走。
对比同行,转型压力或可窥见一二。面对相似的行业压力,徽酒阵营的其他玩家也在积极寻求转型。口子酒坊开业仅仅一周后,古井贡酒首家“古井打酒铺”在亳州开业,引入养生酒、果酒等多元品类及DIY贴标等年轻化玩法。而迎驾贡酒在散酒业务上布局更早,已构建起从十几元到近两百元的价格梯度,并探索了区域代理、专营店、店中店等灵活的合作模式,在渠道和价格覆盖上形成了更成熟的体系。
图片来源:古井贡酒年份原浆公众号
步入2026年,口子窖面临的竞争局面更为严峻。在存量竞争中,全国性名酒不断渠道下沉、挤压区域市场,而光瓶酒、散酒等性价比赛道涌入大量竞争者,口子窖的生存空间受到来自上下两端的挤压。
尽管如此,危机中也有转机。当下消费趋势的深刻变迁,虽然让传统白酒猝不及防,但恰恰是区域酒企的机会所在。
北京酒类流通行业协会秘书长、资深酒类评论员程万松表示,当下影响消费决策的因素发生了巨大变化,尤其面对不确定性的环境,强社交的悦他消费大比例下降,而悦己消费中,消费者在追求小确幸、小高光的情绪体验时,更愿意选择低成本的商品。
对酒企而言,短期增长与否或许并非最关键的,能否敏锐捕捉并抓住这一新的消费趋势,才是决定长远命运的核心。
程万松建议,在地消费的兴起和潮玩消费的崛起都是区域酒企可以发力的方向。
如今,消费者越来越倾向于在产品的原产地,体验最地道的文化与风味。这为口子窖这样的区域名酒提供了场景切入点,深度开发以淮北本地文化为核心的沉浸式体验场景,尤其是强化社交、互动属性,打造原产地体验或许会成为另一条可行之路。
此外,当下名酒祛魅趋势明显,宏大的品牌叙事效力减弱,亲民、有趣的互动体验更能赢得消费者,特别是年轻群体的好感。例如,劲牌“邪修”营销狂揽400万女性用户,牛栏山凭借“牛碧桶”在社交媒体引发自发传播,都是成功的案例。相比于大酒企的保守性,区域酒企在组织此类灵活、新颖的营销活动上,反而可能更具优势。
当然,这些均属于理论上的畅想。回归现实,对于口子窖而言,2025年的净利跳水是转型的阵痛,也是重构经营逻辑的契机。当前行业调整期,区域酒企的核心竞争力已从规模扩张转向精细化运营与差异化创新,口子窖若能真正打破传统模式桎梏,将各种新业态玩出新意,或许能在行业洗牌中重获增长动能。
本文标签属性:
口子:口子窖20年多少钱一瓶
白酒:白酒板块
作者:访客本文地址:https://10000lamps.cn/post/2619.html发布于 2026-01-14 11:20:32
文章转载或复制请以超链接形式并注明出处新华经济网







还没有评论,来说两句吧...